Imejengwa juu ya Viwango vya Kisasa

myID yako imejengwa juu ya viwango vya utambulisho wa kidijitali vinavyotambuliwa kimataifa:

Decentralized Identifiers (DiD)

Utambulisho wako unawakilishwa kwa kutumia viwango vya DiD, kukupa udhibiti juu ya data yako na kuwezesha ufunuo wa kuchagua.

ICAO Digital Travel Credential

Tunafuata vipimo vya ICAO DTC, kuhakikisha utambulisho wako wa kidijitali unakidhi viwango vya kimataifa vya kusafiri na uthibitishaji.

Teknolojia za Faragha

MasterCode, TrustCodes, na barua pepe zisizo na majina zinafanya kazi pamoja kulinda faragha yako wakati wa kila uthibitishaji.

how_it_works_page.interop_title

how_it_works_page.interop_text

Jinsi Usajili na Uthibitishaji Unavyofanya Kazi

Mchoro huu unaonyesha mtiririko kamili kutoka usajili hadi uthibitishaji wa kuvuka mipaka. Data yako ya kibinafsi inabaki kwenye kifaa chako - hashes za cryptographic tu ndizo zinazoshirikiwa.

Mtiririko wa Usajili na Uthibitishaji wa myID
Usajili

Mtumiaji anasajili kupitia programu au USSD, Kitambulisho cha Dijitali kinatengenezwa ndani ya nchi

Faragha Imelindwa

Hashes tu ndizo zinazohifadhiwa kwenye sajili, si data ya kibinafsi

Miundo Mingi

Programu ya simu mahiri, USSD ya simu ya kawaida, au karatasi ya TD1 ya kimwili

Matokeo ya Uthibitishaji

Hali iliyothibitishwa imethibitishwa bila kufichua maelezo kamili ya kibinafsi

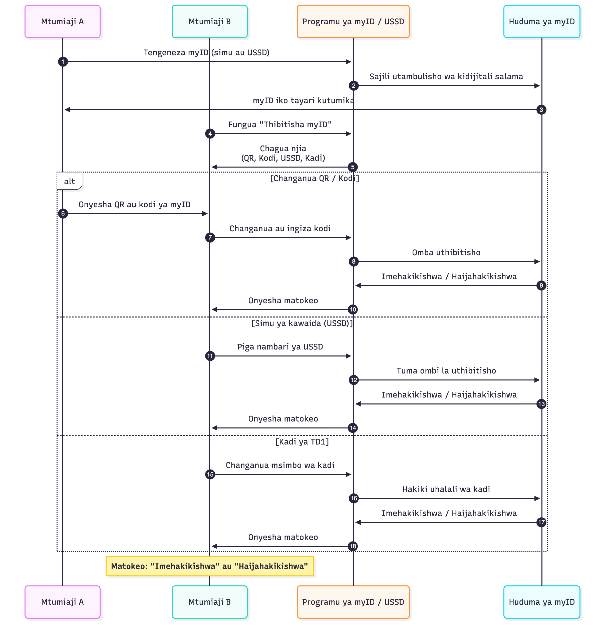
Mfuatano wa Uthibitishaji

Ona jinsi uthibitishaji wa utambulisho unavyotokea kati ya watumiaji wawili kupitia mipaka - iwe kwa kutumia simu mahiri, simu za kawaida, au karatasi za kitambulisho za kimwili.

Mchoro wa Mfuatano wa Uthibitishaji wa myID

Njia Tatu za Uthibitishaji

Changanua QR / Msimbo

Mtumiaji A anaonyesha msimbo wa QR, Mtumiaji B anachanganua kuthibitisha

Simu ya Kawaida (USSD)

Piga msimbo wa uthibitishaji kupitia menyu ya USSD - hakuna simu mahiri inayohitajika

Changanua Karatasi ya TD1

Changanua barcode ya Aztec kwenye karatasi ya kimwili kwa uthibitishaji bila mtandao

Tayari kwa Kuvuka Mipaka

Njia zote zinafanya kazi kupitia mipaka ya Afrika na matokeo sawa ya kuaminika

Hali za Uthibitishaji wa Kuvuka Mipaka

Simu Mahiri hadi Simu Mahiri

Mtanzania anathibitisha mwenzake wa Kenya kwa kutumia programu ya myID. Uthibitishaji unathibitisha utambulisho bila kufichua maelezo yasiyo ya lazima ya kibinafsi.

Tanzania Kenya

Uthibitishaji wa Simu ya Kawaida

Mfanyabiashara wa Nigeria anathibitisha mteja wa Ghana kupitia nambari za USSD. Rahisi, inapatikana, na salama.

Nigeria Ghana

Uthibitishaji wa Karatasi ya TD1

Kwenye mpaka, wakala anachanganua barcode ya Aztec kwenye karatasi ya TD1 ya kimwili, akithibitisha utambulisho wa mmiliki papo hapo dhidi ya mtandao wa myID.

TD1 Slip Aztec Scan

how_it_works_page.scenario_api_title

how_it_works_page.scenario_api_text

Business API

Faragha kwa Muundo

Faragha yako ni ya msingi kwa myID Africa. Tumejenga faragha katika kila sehemu ya mfumo.

Upunguzaji wa Data

Shiriki tu habari ndogo inayohitajika kwa kila uthibitishaji. Unadhibiti kinachofichuliwa.

Uthibitishaji wa Msingi wa Hash

Uthibitishaji unatumia hashes za cryptographic, si data ya kibinafsi. Habari yako inabaki kulindwa.

Hakuna Kushiriki Data Isiyohitajika

Uthibitishaji wa kuvuka mipaka haimaanishi kufichua data yako kupitia mipaka. Tunathibitisha bila kushiriki kupita kiasi.

how_it_works_page.user_control_title

how_it_works_page.user_control_text

Uko Tayari Kupata myID Yako?

Jiunge na mamilioni ya Waafrika wanaoamini myID kwa uthibitishaji salama wa utambulisho wa kuvuka mipaka.