Construit sur des standards modernes

Votre myID est construit sur des standards d'identité numérique reconnus internationalement :

Identifiants décentralisés (DiD)

Votre identité est représentée à l'aide des standards DiD, vous donnant le contrôle sur vos données et permettant la divulgation sélective.

ICAO Digital Travel Credential

Nous suivons les spécifications ICAO DTC, garantissant que votre identité numérique répond aux standards internationaux pour le voyage et la vérification.

Technologies de confidentialité

MasterCode, TrustCodes et les emails anonymisés travaillent ensemble pour protéger votre vie privée pendant chaque vérification.

Interopérabilité transfrontalière

Conçue pour fonctionner de manière fluide à travers les frontières africaines, permettant une vérification de confiance entre pays participants.

Comment fonctionne l'inscription et la vérification

Ce diagramme montre le flux complet de l'inscription à la vérification transfrontalière. Vos données personnelles restent sur votre appareil - seuls les hachages cryptographiques sont partagés.

Flux d'inscription et de vérification myID
Inscription

L'utilisateur s'inscrit via l'app ou USSD, ID numérique généré localement

Confidentialité protégée

Seuls les hachages sont stockés, pas les données personnelles brutes

Formats multiples

Application smartphone, USSD téléphone basique, ou slip TD1 physique

Résultat de vérification

Statut vérifié confirmé sans exposer tous les détails personnels

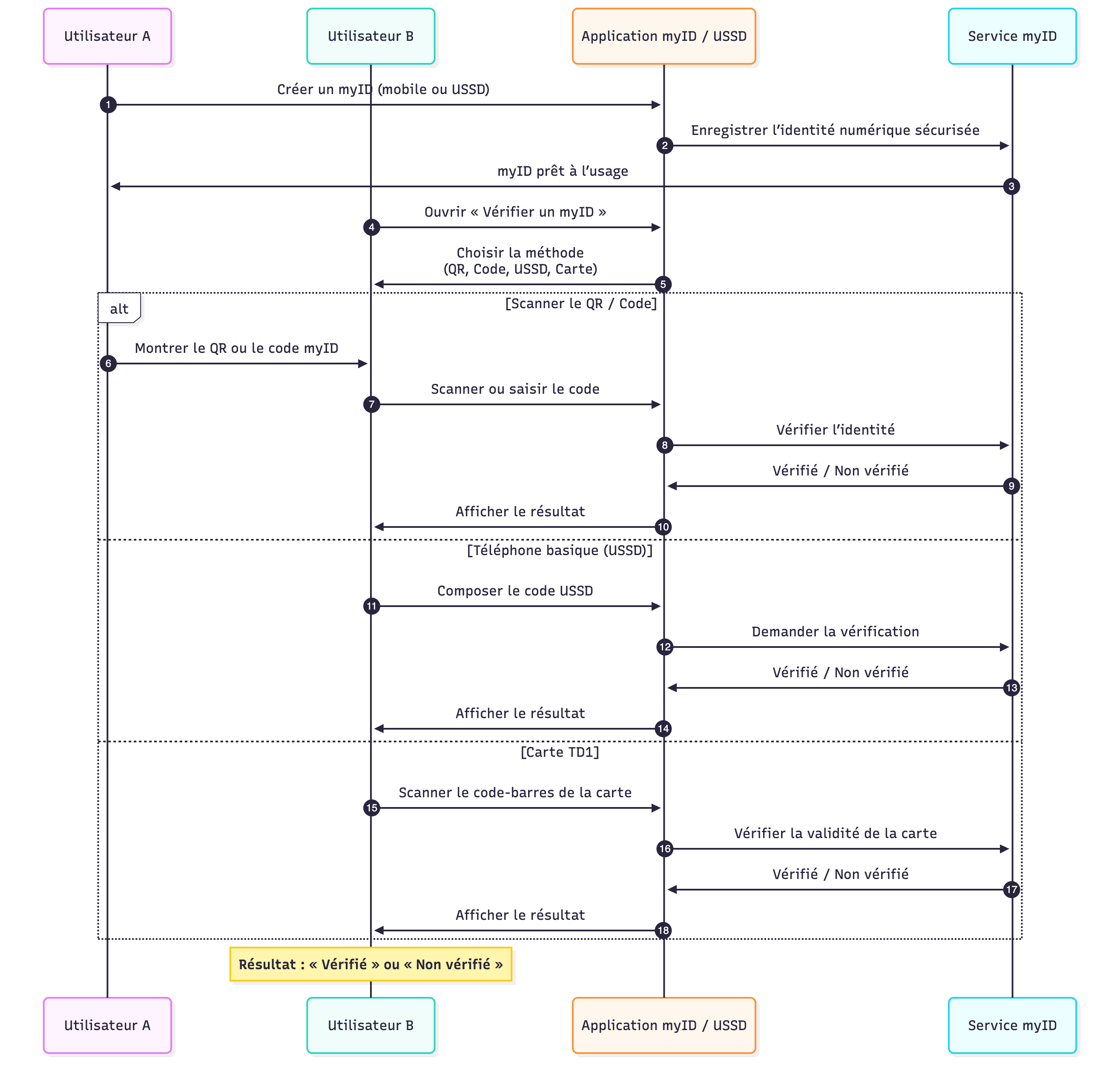
Séquence de vérification

Voyez exactement comment la vérification d'identité se produit entre deux utilisateurs à travers les frontières - que ce soit avec des smartphones, des téléphones basiques ou des slips d'identité physiques.

Diagramme de séquence de vérification myID

Trois méthodes de vérification

Scan QR / Code

L'utilisateur A montre le code QR, l'utilisateur B scanne pour vérifier

Téléphone basique (USSD)

Composez le code de vérification via le menu USSD - pas de smartphone nécessaire

Scan du slip TD1

Scannez le code-barres Aztec sur le slip physique pour une vérification hors ligne

Prêt pour le transfrontalier

Toutes les méthodes fonctionnent à travers les frontières africaines avec le même résultat fiable

Scénarios de vérification transfrontalière

Smartphone à smartphone

Un Tanzanien vérifie un collègue kényan à l'aide de l'application myID. La vérification confirme l'identité sans révéler de détails personnels inutiles.

Tanzania Kenya

Vérification par téléphone basique

Un commerçant nigérian vérifie un client ghanéen via des codes USSD. Simple, accessible et sécurisé.

Nigeria Ghana

Vérification par slip TD1

À un passage frontalier, un agent scanne le code-barres Aztec sur un slip TD1 physique, vérifiant instantanément l'identité du titulaire sur le réseau myID.

TD1 Slip Aztec Scan

Vérification via API métier

Les organisations s'intègrent à l'API myID pour vérifier les clients de manière programmatique lors de l'onboarding ou des transactions.

Business API

Confidentialité dès la conception

Votre vie privée est fondamentale pour myID Africa. Nous avons intégré la confidentialité dans chaque aspect du système.

Minimisation des données

Partagez uniquement les informations minimales nécessaires pour chaque vérification. Vous contrôlez ce qui est divulgué.

Vérification basée sur les hachages

La vérification utilise des hachages cryptographiques, pas des données personnelles brutes. Vos informations restent protégées.

Pas de partage de données inutile

La vérification transfrontalière ne signifie pas exposer vos données à travers les frontières. Nous vérifions sans sur-partager.

Contrôle utilisateur

Vous décidez de ce que vous partagez et avec qui. Révoquez l'accès à tout moment et gardez le contrôle total de vos données d'identité.

Prêt à obtenir votre myID ?

Rejoignez des millions d'Africains qui font confiance à myID pour une vérification d'identité transfrontalière sécurisée.